甘肅消防檢測設備_甘肅消防安全評估設備軟件,甘肅消防檢測儀器,甘肅消防檢測工具箱
智淼君安(江蘇)消防工程技術有限公司是專業生產、研發先進的建筑消防檢測工具箱和消防儀器儀表設備診斷工具的高新技術企業。產品涉及在建筑消防設施的維護管理、火災自動報警系統施工及驗收、自動噴水滅火系統施工及驗收、氣體滅火系統施工及驗收檢測、泡沫滅火系統施工及驗收檢測、防火卷簾、防火門、防火窗施工及驗收檢驗、細水霧滅火系統設計規范性檢測、消防給水及消火栓系統檢測檢驗、建筑消防設施檢測、實驗室設備設備耗材、礦井安全、重大危險源遠程監測與報警、煤礦與消防應急救援、生命偵測、救護人員體質特征檢測、安全防護、氣體檢測、應急救援通信和管道檢測”等方面。
江蘇蘇州智淼消防檢測設備研發中心,此次針對國家應急管理部辦公廳2019年9月3日消防設施維護保養檢測設備配備要求標準進行調整。應急部管理部最新發布將以前GA1157-2014(國標)一二級消防設施維護保養檢測設備配備中的二級進行應用,沒什么變化,以后就沒有一二級之分了。公司還會銷售之前建筑消防檢測工具箱、消防督驗檢查監收箱、火災現場勘查箱、建筑消防設施檢測箱、消防電氣檢測設備等。智淼消防檢測研發中心在全國范圍內都有消防檢測儀器的銷售,本產品百分百通過本地計量檢測院及技術質監局的通過,如果有不能通過的,智淼消防檢測中心鄭重承諾,免費提供設備包退包換,直至檢測通過為準。
智淼消防檢測設備研發中心,針對此次標準進行設備配置調整,本次調整后完全符合國家消防設施維護保養檢測設備的設備配套標準,消防檢測工具箱、消防督驗檢查監收箱、火災現場勘查箱、建筑消防設施檢測箱、消防電氣檢測設備、防雷消防檢測儀器、住建部消防檢測工具箱等。
根據國家消防技術服務機構設備配備標準生產配備了一套專業的消防檢測工具儀器,方便用戶直接采購進行資質申報工作,也方便用戶整套采購后可以快速的展開一系列的消防設施維保檢測工作,智淼消防檢測設備主要用于建筑消防設施的維護管理、火災自動報警系統施工及驗收、自動噴水滅火系統施工及驗收、氣體滅火系統施工及驗收檢測、泡沫滅火系統施工及驗收檢測、防火卷簾、防火門、防火窗施工及驗收檢驗、細水霧滅火系統設計規范性檢測、消防給水及消火栓系統檢測檢驗、建筑消防設施檢測等。

甘肅消防檢測工具箱
智淼消防設施維護保養檢測設備配備要求
| 序號 | 設備名稱 | 單位 | 數量 | 備注、 |
| 1 | 秒表 | 個 | 3 | 量程不小于15min;精度:0.1s |
| 2 | 卷尺 | 個 | 4 | 量程不小于30m;精度:1mm2個。量程不小于5m;精度:1mm;2個 |
| 3 | 游標卡尺 | 個 | 3 | 量程不小于150mm;精度:0.02mm |
| 4 | 鋼直尺 | 個 | 3 | 量程不小于50cm;精度:1mm |
| 5 | 直角尺 | 個 | 3 | 主要用于對消防軟管卷盤的檢查 |
| 6 | 電子秤 | 個 | 1 | 量程不小于30kg |
| 7 | 測力計 | 個 | 1 | 量程:50N~500N;精度:±0.5% |
| 8 | 強光手電 | 個 | 4 | |
| 9 | 激光測距儀 | 個 | 3 | 量程不小于50m;精度:3mm |
| 10 | 數字照度計 | 個 | 3 | 量程不小于20001x;精度:±5% |
| 11 | 數字聲級計 | 個 | 3 | 量程:30dB~130dB;精度:1.5dB |
| 12 | 數字風速計 | 個 | 3 | 量程:0m/s~45m/s;精度:±3% |
| 13 | 數字微壓計 | 個 | 1 | 量程:0Pa~3000Pa;精度:±3%;具有清零功能,并配有檢測軟管 |
| 14 | 數字溫濕度計 | 個 | 1 | 環境溫濕度檢測。 |
| 15 | 超聲波流量計 | 個 | 1 | 測量管徑范圍:15mm~300mm,精度:±1% |
| 16 | 數字坡度儀 | 個 | 1 | 數字坡度儀量程0-90°精度0.1°檢測地面坡度是否符合消防規范 |
| 17 | 垂直度測定儀 | 個 | 1 | 量程:0mm~500mm;精度:±0.2μm |
| 18 | 消火栓測壓接頭 | 套 | 3 | 壓力表量程:0MPa~1.6MPa;精度:1.6級 |
| 19 | 噴水末端試水接頭 | 套 | 3 | 壓力表量程:0MPa~0.6MPa;精度:1.6級 |
| 20 | 接地電阻測量儀 | 個 | 2 | 量程:0Ω~1000Ω;精度:±2% |
| 21 | 絕緣電阻測量儀 | 個 | 2 | 量程:1MΩ~2000MΩ;精度:±2% |
| 22 | 數字萬用表 | 個 | 3 | 可測量交直流電壓、電流、電阻、電容等 |
| 23 | 感煙探測器功能試驗器 | 個 | 3 | 檢測桿高度不小于2.5m,加配聚煙罩,內置電源線;連續工作時間不低于 2h |
| 24 | 感溫探測器功能試驗器 | 個 | 3 | 檢測桿高度不小于2.5m ,內置電源線;連續工作時間不低于2h |
| 25 | 線型光束感煙探測器濾光片 | 套 | 1 | 減光值分別為 0.4 dB 和 10.0 dB 各一片;具備手持功能 |
| 26 | 火焰探測器功能試驗器 | 套 | 1 | 紅外線波長大于等于850nm,紫外線波長小于等于280nm。檢測桿高度不小于2.5m |
| 27 | 漏電電流檢測儀 | 個 | 1 | 量程:0A~2A;精度:0.1mA |
| 28 | 便攜式可燃氣體檢測儀 | 個 | 1 | 可檢測一氧化碳、氫氣、氨氣、液化石油氣、甲烷等可燃氣體濃度 |
| 29 | 數字壓力表 | 個 | 1 | 量程:0MPa~20MPa;精度:0.4 級;具有清零功能 |
| 30 | 細水霧末端試水裝置 | 套 | 1 |
壓力表量程:0MPa~20MPa; 精度:0.4級 |
| 31 | 箱子 | 個 | 4 |
注:其它常用五金工具、電工工具等,按實際需要配備

| 序號 | 商品名稱 | 規格 | 品牌 | 單位 | 數量 | 單價 | 備注 |
| 1 | 煙氣流動模擬分析軟件 | 永久 | 美國 | 套 | 2 | 進口 | |
| 2 | 人員疏散能力模擬分析軟件 | 永久 | 美國 | 套 | 2 | 進口 | |
| 3 | 結構安全計算分析軟件 | 永久 | 歐洲 | 套 | 2 | 進口 | |
| 4 | 煙氣分析儀 | 可檢測CO ,檢測量程0-1000PPM,分辨率0.1PPM;硫化氫H2S,檢測量程0-100PPM,分辨率:0.01PPM,可燃氣體EX,檢測量程0-100%LEL,分辨率0.1%LEL,二氧化碳:檢測量程0-5000PPM,分辨率1PPM | 德國德圖 | 臺 | 1 | ||
| 5 | 煙密度儀 |
1.對于試件的zui大煙密度(MSD)和煙密度等級(SDR):0-100%連續可 測,自動計算; 2.用標準慮光片校正誤差不大于3%; 3.本生燈工作壓力(210±5)KPa; 4.本生燈對試樣施加火焰4min; 5.燃燒燈:為本生燈,長度260mm,噴嘴直徑0.13mm,與煙箱成45°角; |
鷺工 | 臺 | 1 | ||
| 6 | 輻射熱通量計 | 量程:0~10kW/m2,分辨率:0.01 kW/m2,標定精度:±5%,功耗:30Mw | 北京聯誼 | 臺 | 1 |
應急管理部關于印發《消防技術服務機構從業條件》的通知,它包括消防設施維護保養檢測設備配備要求、消防安全評估設備軟件配備明細表、消防技術服務機構設備配備清單
應急〔2019〕88號
各省、自治區、直轄市應急管理廳(局)、消防救援總隊,新疆生產建設兵團應急管理局:
為深入貫徹落實中共中央辦公廳、國務院辦公廳《關于深化消防執法改革的意見》,應急管理部制定了《消防技術服務機構從業條件》(以下簡稱《條件》),現印發給你們,并提出以下工作要求:
一、認真組織開展學習宣貫工作。制定《條件》是深化消防執法改革、優化營商環境的重要舉措,各級消防救援機構要切實提高思想認識,組織消防監督人員認真學習,盡快理解、掌握《條件》的各項規定和相關要求。同時,要充分利用報刊、廣播、電視、互聯網等媒體,通過多種途徑向社會廣泛宣傳《條件》,使消防技術服務機構及從業人員、社會單位和公眾充分知曉有關內容和管理要求。
二、加強對消防技術服務活動的監督管理。各級消防救援機構應當結合日常消防監督檢查工作,對消防技術服務機構的從業條件和服務質量實施監督抽查,在開展火災事故調查時倒查消防技術服務機構責任,依法懲處不具備從業條件的機構,以及出具虛假或失實文件等違法違規行為,依據相關規定記入信用記錄,協同相關部門實施聯合懲處。
三、督促消防技術服務機構落實主體責任。要組織、指導消防技術服務機構應用全國統一的社會消防技術服務信息系統,按要求錄入和更新相關信息,落實主體責任,規范從業行為,提高服務質量。
各地在執行《條件》過程中,可結合實際制定完善消防技術服務標準,促進提升消防技術服務質量。工作中遇到的問題請及時報部。
應急管理部
2019年8月29日
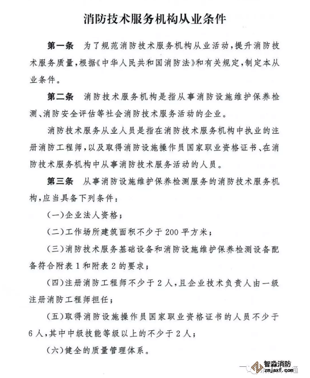
消防技術服務機構從業條件
第一條 為了規范消防技術服務機構從業活動,提升消防技術服務質量,根據《中華人民共和國消防法》和有關規定,制定本從業條件。
第二條 消防技術服務機構是指從事消防設施維護保養檢測、消防安全評估等社會消防技術服務活動的企業。
消防技術服務從業人員是指在消防技術服務機構中執業的注冊消防工程師,以及取得消防設施操作員國家職業資格證書、在消防技術服務機構中從事消防技術服務活動的人員。
第三條 從事消防設施維護保養檢測服務的消防技術服務機構,應當具備下列條件:
(一)企業法人資格;
(二)工作場所建筑面積不少于200平方米;
(三)消防技術服務基礎設備和消防設施維護保養檢測設備配備符合附表1和附表2的要求
(四)注冊消防工程師不少于2人,且企業技術負責人由一級注冊消防工程師擔任;
(五)取得消防設施操作員國家職業資格證書的人員不少于6人,其中中級技能等級以上的不少于2人;
(六)健全的質量管理體系。
第四條 從事消防安全評估服務的消防技術服務機構,應當具備下列條件:
(一)企業法人資格;
(二)工作場所建筑面積不少于100平方米;
(三)消防技術服務基礎設備和消防安全評估設備配備符合附表1和附表3的要求;
(四)注冊消防工程師不少于2人,且企業技術負責人由一級注冊消防工程師擔任;
(五)健全的消防安全評估過程控制體系。
第五條 同時從事消防設施維護保養檢測、消防安全評估的消防技術服務機構,應當具備下列條件:
(一)企業法人資格;
(二)工作場所建筑面積不少于200平方米;
(三)消防技術服務基礎設備和消防設施維護保養檢測、消防安全評估設備配備符合附表1、附表2和附表3的要求;
(四)注冊消防工程師不少于2人,且企業技術負責人由一級注冊消防工程師擔任;
(五)取得消防設施操作員國家職業資格證書的人員不少于人,其中中級技能等級以上的不少于2人;
(六)健全的質量管理和消防安全評估過程控制體系。
第六條 注冊消防工程師不得同時在2個(含本數)以上消防技術服務機構執業。在消防技術服務機構執業的注冊消防工程師,不得在其他機關、團體、企業、事業單位兼職。
第七條 消防技術服務機構承接業務,應當明確項目負責人。項目負責人應當由注冊消防工程師擔任。
第八條 消防技術服務機構應當將機構和從業人員的基本信息,以及消防技術服務項目情況錄入社會消防技術服務信息系統。


消防技術服務機構從業條件
消防技術服務機構從業條件

消防技術服務基礎設備配備要求
消防設施維護保養檢測設備配備要求
消防設施維護保養檢測設備配備要求

截止2018年甘肅省消防檢測設備銷售區域劃分下轄12個地級市:蘭州市消防檢測設備、嘉峪關市消防檢測儀器、金昌市消防檢測工具箱、白銀市消防檢測設備、天水市消防檢測儀器、武威市消防檢測工具箱、張掖市消防檢測設備、平涼市消防檢測儀器、酒泉市消防檢測工具箱、慶陽市消防檢測設備、定西市消防檢測儀器、隴南市消防檢測工具箱。
截止2017年各市下轄縣有:
1、蘭州市下轄:永登縣、榆中縣、皋蘭縣。
2、嘉峪關市下轄:雄關區、長城區、鏡鐵區三個縣級管理區。
3、金昌市下轄:永昌縣。
4、白銀市下轄:會寧縣、靖遠縣、景泰縣。
5、天水市下轄:甘谷縣、武山縣、秦安縣、清水縣和張家川回族自治縣。
6、武威市下轄:民勤縣、古浪縣。
7、張掖市下轄:臨澤縣、高臺縣、山丹縣、民樂縣、肅南裕固族自治縣。
8、平涼市下轄:涇川縣、靈臺縣、崇信縣、莊浪縣、靜寧縣。
9、酒泉市下轄:金塔縣、瓜州縣、肅北蒙古族自治縣、阿克塞哈薩克族自治縣。
10、慶陽市下轄:慶城縣、華池縣、寧縣、鎮原縣、合水縣、正寧縣、環縣。
11、定西市下轄:通渭縣、隴西縣、渭源縣、臨洮縣、漳縣、岷縣。
12、隴南市下轄:康縣、文縣、成縣、徽縣、兩當縣、西和縣、禮縣、宕昌縣。

甘肅省消防檢測設備銷售區域劃分